为规范我院结肠癌筛查项目采购工作,保证产品质量和安全,规范采购渠道,根据《中华人民共和国政府采购法》等法律法规及我院要求,依照公开、公平、公正的原则,拟对结肠癌项目进行公开询价采购,诚邀具备相关资质的供应商报名参加。
一、项目基本情况:
1. 项目名称:结肠癌筛查项目采购
2. 采购内容:
序号 | 项目内容 | 预估数量 | 内容 | 单位 | 简要要求 |
1 | 结肠癌筛查 | 2900 | 耗材、标本物流,标本检测、结果导入筛查平台 | 人份 | 详见“报名要求” |
供货期限:1年,经考核合格,可按原价格及服务要求续签下一年度合同,续签不超过2次。
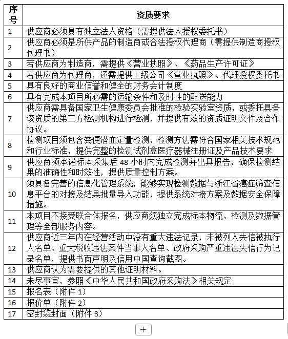
二、报名要求:
报名需提供以下材料(必须加盖报名单位公章)

三、报名时间:
2026年3月21日至2026年3月27日16:30
本次招标采用不见面开标,请各供应商装订密封,密封袋封面处注明项目名称、投标公司、联系人电话,并在封标处盖章。请将标书在2026年3月27日16:30时前寄送至义乌市中心医院医共体上溪院区药剂科(西药库)办公室。
联系人:毛老师,联系电话:0579-83829513。
四、开标时间及地址:
本项目开标时间待定。开标地址:义乌市上溪镇中心卫生院行政楼3楼小会议室。根据报名情况安排开标时间。
五、附件
附件1:报名表.doc
附件2:报价单.xls
附件3:密封袋封面.docx





浙公网安备 33078202000180号